首页
新闻中心
国有产权
招标代理
农村产权
政策法规
资料下载
关于我们
当前位置:
首页
>>
招标代理
>>
采购公告
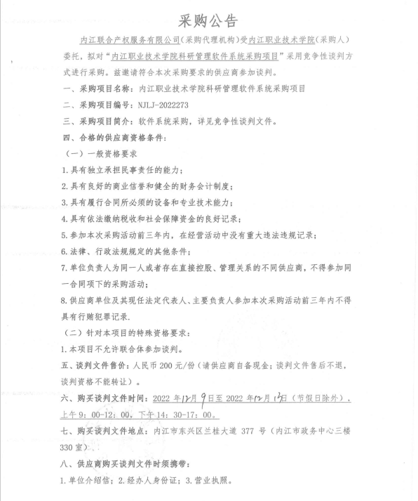
内江职业技术学院科研管理软件系统采购项目采购公告
作者:办公室 发布时间:2022-12-08 17:46
【上一篇】:
内江市东兴区长坝山方舱隔离点消防器材采购-采购公告
【下一篇】:
内江国际物流港核心区仁茂路建设项目(物流路至内昆铁路段)监理采购公告