首页
新闻中心
国有产权
招标代理
农村产权
政策法规
资料下载
关于我们
当前位置:
首页
>>
招标代理
>>
采购公告
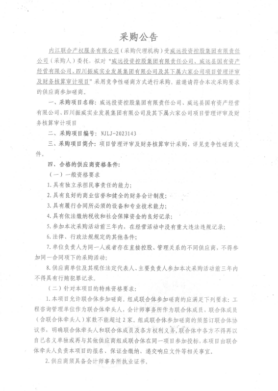
威远投资控股集团有限责任公司、威远县国有资产经营有限公司、四川振威实业发展集团有限公司及其下属六家公司项目管理评审及财务核算审计项目采购公告
作者:办公室 发布时间:2023-08-14 17:02
【上一篇】:
中国人民财产保险股份有限公司内江市分公司租入办公用房装饰装修工程采购项目(第二次...
【下一篇】:
隆昌市隆韵农业有限责任公司县级水库委托运营服务项目采购公告