首页
新闻中心
国有产权
招标代理
农村产权
政策法规
资料下载
关于我们
当前位置:
首页
>>
招标代理
>>
结果公告
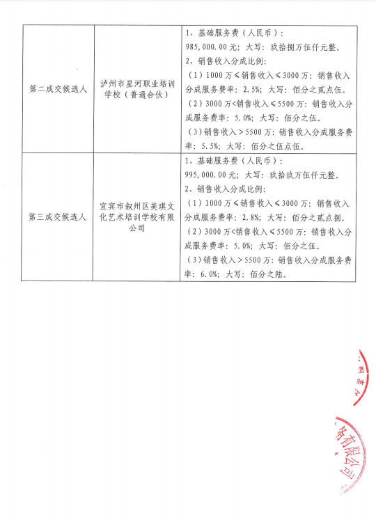
川渝青少年示范性综合实践基地课程运营一体化服务采购项目(第四次)结果公告
作者:办公室 发布时间:2024-01-04 17:06
【上一篇】:
威远县丰硕农业融资担保有限责任公司业务系统采购项目(第二次)结果公告
【下一篇】:
内江高新投资有限责任公司财务业务信息化系统改造采购项目结果公告